甘肃william威廉中文官网贵金属冶炼有限公司
阴极锑招标文件
本次招标产品为甘肃william威廉中文官网贵金属冶炼有限公司生产的阴极锑产品。投标人需提供“三证合一”的营业执照复印件、法人授权委托书(原件)、法定代表人身份证复印件、受托人身份证复印件并加盖企业公章,于2025年3月10日11:00前将上述材料送交甘肃william威廉中文官网贵金属冶炼有限公司财务科进行审核,审核合格后的投标人于3月10日15:00前交纳投标保证金(见下表,保证金须以转账方式支付),如投标保证金交纳金额与我公司要求不符的,视为废标;如投标保证金未及时到账的,视为放弃投标。2025年3月10日14:00-17:00之间发送标书至指定邮箱,未在该时间段内发送至指定邮箱的则视为自动放弃投标资格,若投标人最终未中标,则由投标人开具收款收据后,一次性无息退还投标保证金。
现将本次招标产品数据提供如下:

投标保证金交纳指定账户如下:注:本次招标产品数量为预估数,中标结算以实际过磅数为准。
户名:甘肃william威廉中文官网贵金属冶炼有限公司
账号:104029419216
开户银行:中国银行定西分行
联系人:段洋/郭纤纤 电话:18769442612/15293176923
1、标书要求
标书须法定代表人或代理人签字并加盖公章,原件扫描件于2025年3月10日14:00-17:00间发送至william威廉中文官网指定投标邮箱:zjkyxsb@163.com。
注:①标书邮件发送主题格式为“招标单位名称+投标单位名称”, 2025年3月10日 17:00时标书未发送至指定邮箱的则视为自动放弃投标资格。
②发送投标书的发件人即“邮箱发送地址”不能出现重复,即一个邮箱地址只能报送一个投标单位的标书。
③投标单位不得发送多封报价邮件,若出现多封报价邮件,则以最后时间发送的为准。
④请投标人如实填写单位及法定代表人或代理人名称,以保证今后货款支付、合同签订、发票开具单位的一致性(附标书格式:见附页)。
⑤招标出现两家及以上中标的,招标产品平均分配销售,或客户同意后作为废标处理,重新招标。
2、本次招标为一次性报价,在标书报送截止后现场制定底标并立即进行开标。高于底标的最高报价单位为中标单位,报价全部低于底标为流标。截止2025年3月10日15:00前保证金到账的单项产品少于三家则为流标。若投标人中标后放弃中标资格的,我公司有权扣除全额投标保证金,不予退回。
3、中标人需在中标后五个工作日内进行合同签订,中标后投标保证金自动转为履约保证金,并根据合同约定事项,在货物标的内,我公司根据产能分批次发出提货通知单,中标人在接到提货通知单后,对提货通知单标的货物进行全额款项预付及货物装运,如中标人在合同规定时间内预付货款不能及时到位,将取消其本次中标资格并扣除全额投标保证金,我公司有权在其报价基础上选择其他投标人为中标单位。如本次招标有违反上述约定的行为,请贵公司拨打举报电话进行投诉,举报电话:0535-8262976。
4、投标前各意向投标人需自行前往甘肃william威廉中文官网贵金属冶炼有限公司进行现场取样。
如无异议,请投标人将此招标文件和报价单加盖企业公章(或按捺手印)原件扫描发送至指定投标邮箱;报价单所需填写的数据原则上要求电子版,若手写须大小写注明,如有涂改、不清晰或大小写不一致的视为废标。其他未尽事宜,以中标后签订的合同条款约定为准。
本次招标有关事项说明如下:
1、中标测算方式:
(1)锑:按招标返还系数进行招标报价。价值测算方式以预估1000干吨X锑品位97%X锑返还系数X锑参考价格150000元/吨
(2)伴生金:按招标返还系数进行招标报价。价值测算方式以预估1000干吨X平均金品位25克/吨X金返还系数X金价参考671元/克
参照以上测算方式测算综合价值。
2、中标人在我公司现场自行提货,提货前需根据我公司发出提货通知书向我公司支付与提货价值等额的全额预付款,我公司协助装车,由中标人承办运输事宜并承担运费,标的物运出厂后,标的物所有权转移至中标人名下,且出现的任何问题由中标人承担,与我公司无关。
3、阴极锑报价方式:本次招标该产品以每吨干重中锑含量与金含量的返还系数进行报价。
4、结算价格确定方式:阴极锑中的锑价格自提货通知书当天起上海有色金属网2#低铋锑锭5个交易日每日平均单价的算术平均价。阴极锑中的伴生金价格自提货通知书当天起上海黄金交易所2#金5个交易日每日平均单价的算术平均价。
招标产品按批次结算完毕后,锑开具专用发票,金开具普通发票。
本次招标最终解释权归甘肃william威廉中文官网贵金属冶炼有限公司。
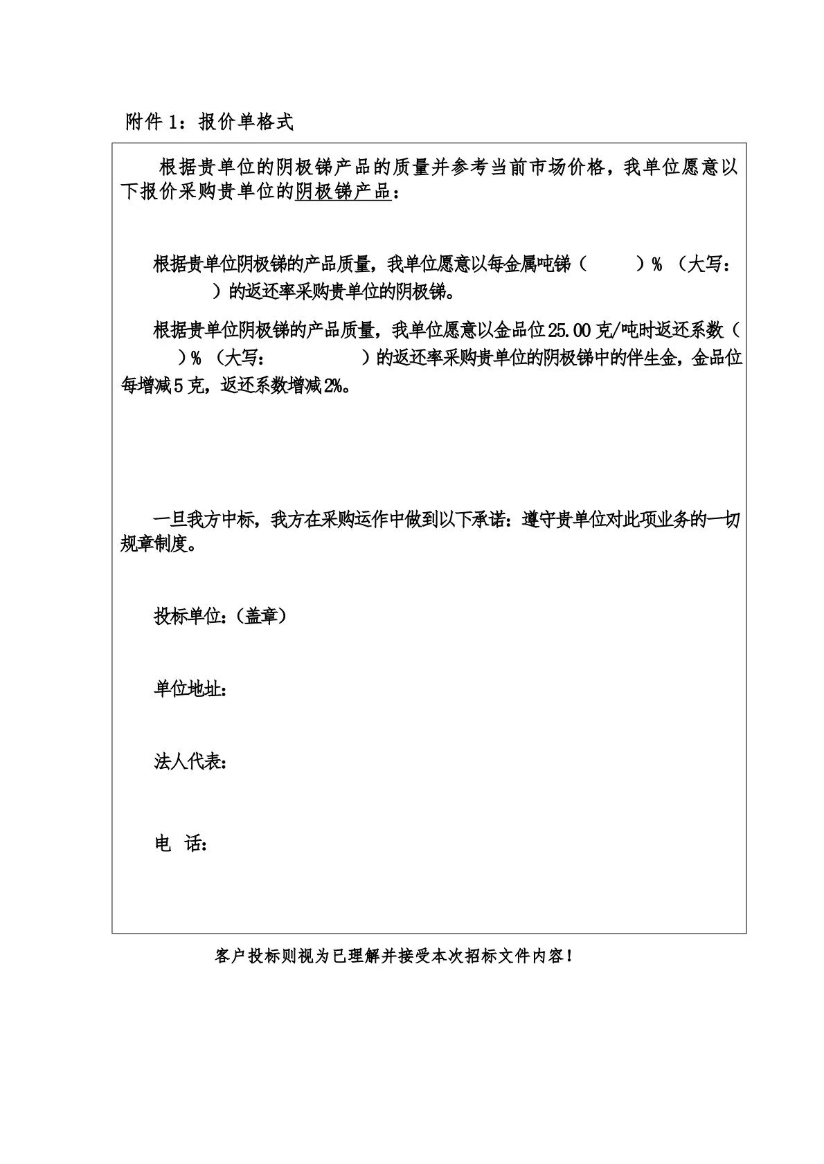
附:报价函
甘肃william威廉中文官网贵金属冶炼有限公司
2025年3月3日
投标人(签字)盖章
日期:
